Database Schema Koha

If you are looking for database schema koha you’ve come to the right place. We have 34 images about database schema koha including images, pictures, photos, wallpapers, and more. In these page, we also have variety of images available. Such as png, jpg, animated gifs, pic art, logo, black and white, transparent, etc.

um esquema de banco de dados

Not only database schema koha, you could also find another pics such as MySQL, Example, Employee, Bank, Classified Ads, E-Commerce, Logical, Store, Customer, School, and Twitter.

open source koha   academic library liber europe 720 x 540 · png

open source koha academic library liber europe

Download Image

biblioframework testsqlcomments 543 x 365 · png

biblioframework testsqlcomments

Download Image

statistics testsqlcomments 364 x 417 · png

statistics testsqlcomments

Download Image

savedsql testsqlcomments 1041 x 1407 · png

savedsql testsqlcomments

Download Image

oracle dba hub 1000 x 651 · jpeg

oracle dba hub

Download Image

classsources testsqlcomments 1381 x 1267 · png

classsources testsqlcomments

Download Image

accountoffsets testsqlcomments 1052 x 637 · png

accountoffsets testsqlcomments

Download Image

ghoas tolyd jaez wallet  design lepetittandemcom 850 x 637 · png

ghoas tolyd jaez wallet design lepetittandemcom

Download Image

references  relational  schema diagram technique 696 x 520 · png

references relational schema diagram technique

Download Image

serialitems testsqlcomments 533 x 659 · png

serialitems testsqlcomments

Download Image

er diagram   schema ermodelexamplecom 2890 x 2560 · jpeg

er diagram schema ermodelexamplecom

Download Image

aqbudgetsplanning testsqlcomments 897 x 823 · png

aqbudgetsplanning testsqlcomments

Download Image

create   schema diagram ermodelexamplecom 2052 x 1612 · jpeg

create schema diagram ermodelexamplecom

Download Image

mysql  schema  user  group access control stack overflow 750 x 475 · png

mysql schema user group access control stack overflow

Download Image

solved courseherocourseherocom mun failed  upload adventureworks 7444 x 4613 · jpeg

solved courseherocourseherocom mun failed upload adventureworks

Download Image

lesson  instances schemas  data models sicte 1384 x 1122 · png

lesson instances schemas data models sicte

Download Image

design   schema    gabworks fiverr 680 x 382 · jpeg

design schema gabworks fiverr

Download Image

schema javatpoint 504 x 650 · png

schema javatpoint

Download Image

eso user  schema simplified view  actual schema 673 x 349 · png

eso user schema simplified view actual schema

Download Image

um esquema de banco de dados 1024 x 675 · jpeg

um esquema de banco de dados

Download Image

oaisetsbiblios testsqlcomments 436 x 393 · png

oaisetsbiblios testsqlcomments

Download Image

socialdata testsqlcomments 593 x 688 · png

socialdata testsqlcomments

Download Image

accountoffsettypes testsqlcomments 573 x 260 · png

accountoffsettypes testsqlcomments

Download Image

tagsindex testsqlcomments 508 x 365 · png

tagsindex testsqlcomments

Download Image

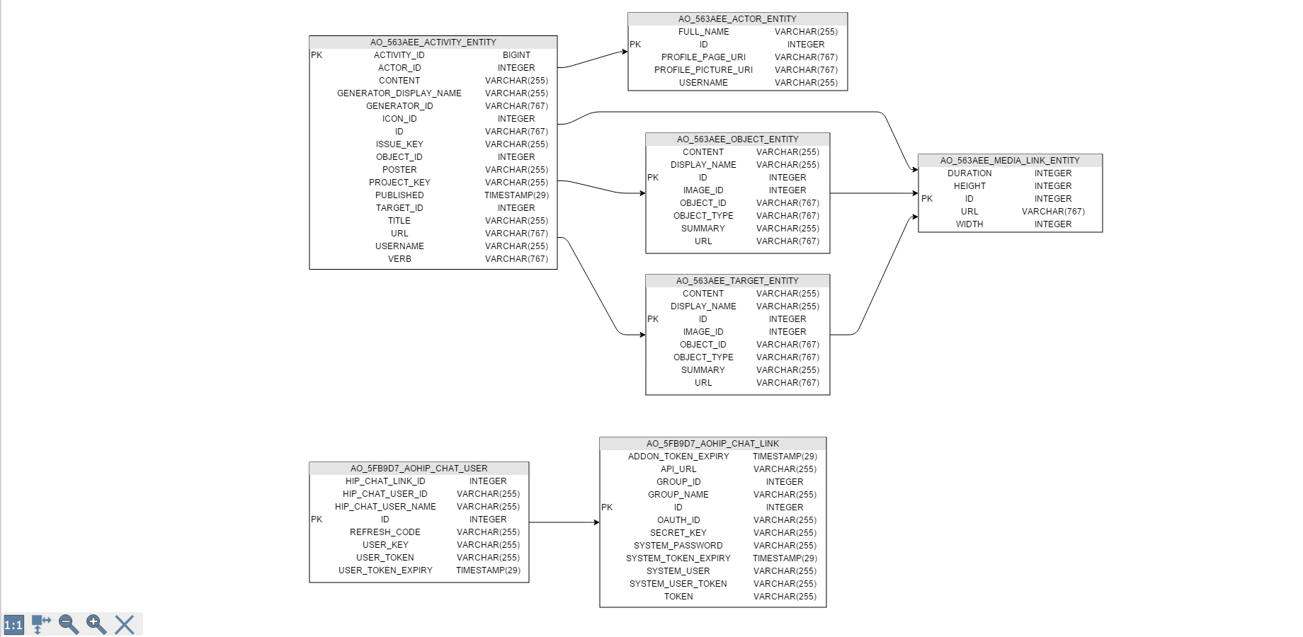
schema   jira atlassian marketplace 1840 x 900 · png

schema jira atlassian marketplace

Download Image

oaisetsdescriptions testsqlcomments 529 x 393 · png

oaisetsdescriptions testsqlcomments

Download Image

deletedbibliometadata testsqlcomments 659 x 300 · png

deletedbibliometadata testsqlcomments

Download Image

accountcredittypesbranches testsqlcomments 736 x 307 · png

accountcredittypesbranches testsqlcomments

Download Image

schemaspy table testsqlcommentsbiblio 1181 x 4802 · png

schemaspy table testsqlcommentsbiblio

Download Image

creating destroying  viewing databases postgresql sql syntax 500 x 373 · gif

creating destroying viewing databases postgresql sql syntax

Download Image

epa method  arrangement   management 1424 x 894 · png

epa method arrangement management

Download Image

kohageek    dropbox  backup koha 921 x 262 · png

kohageek dropbox backup koha

Download Image

introduction   koha installation process koha manual 911 x 515 · png

introduction koha installation process koha manual

Download Image

userflags testsqlcomments 701 x 241 · png

userflags testsqlcomments

Download Image

Don’t forget to bookmark database schema koha using Ctrl + D (PC) or Command + D (macos). If you are using mobile phone, you could also use menu drawer from browser. Whether it’s Windows, Mac, iOs or Android, you will be able to download the images using download button.

Next Post Previous Post